十大足彩平台
中国政府网
吉林省政府网
长春市政府网
注册
登录
退出
首页
Home
要闻动态
Dynamic news
十大足彩平台
Public affairs
解读回应
Reading response
政务服务
Service
互动交流
Interact
专题专栏
Special column
您当前的位置:
首页
>
要闻动态
>
通知公告
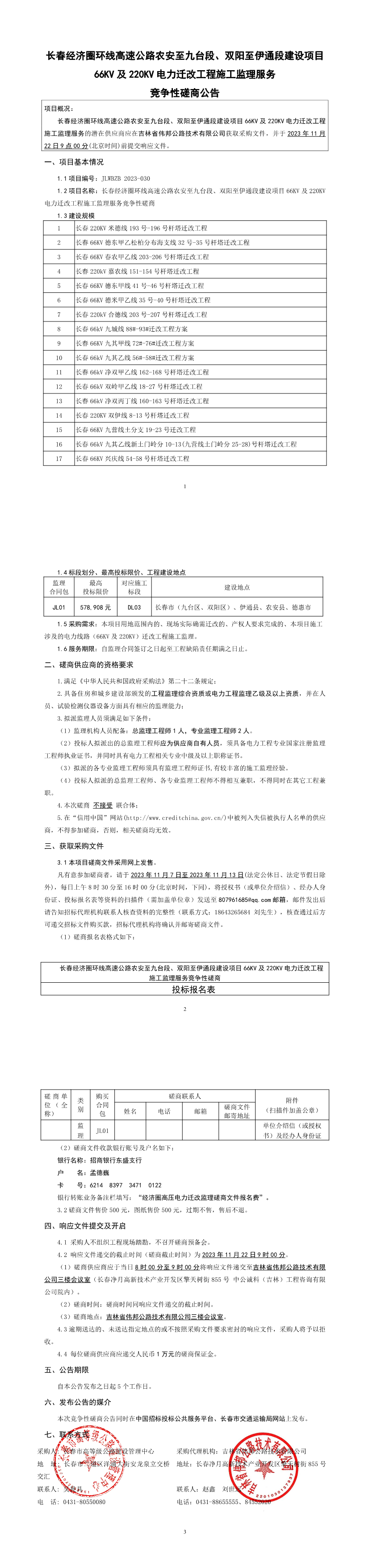
长春经济圈环线高速公路农安至九台段、双阳至伊通段66KV、220KV电力迁改工程施工监理服务竞争性磋商公告
时间:2023-11-07 16:43
来源: 十大足彩平台
【字体:
大
中
小
】
打印
在线博彩
亚洲博彩平台
澳门银河博彩官方网站
澳门威尼斯人娱乐城
十大博彩