十大足彩平台
中国政府网
吉林省政府网
长春市政府网
注册
登录
退出
首页
Home
要闻动态
Dynamic news
十大足彩平台
Public affairs
解读回应
Reading response
政务服务
Service
互动交流
Interact
专题专栏
Special column
您当前的位置:
首页
>
要闻动态
>
通知公告
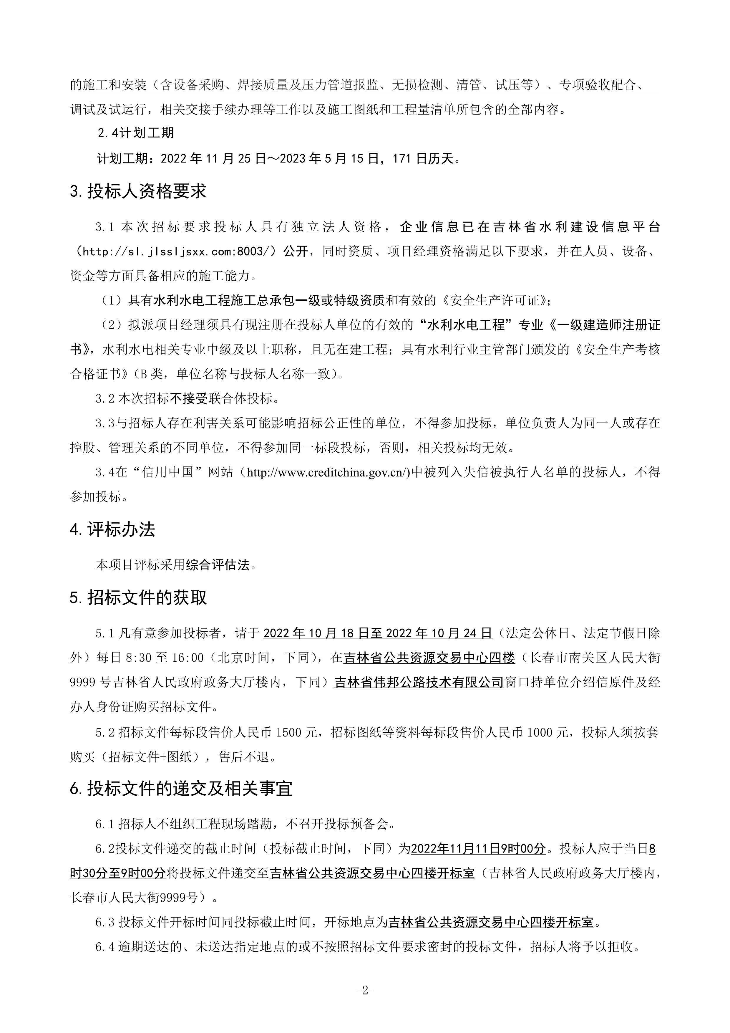
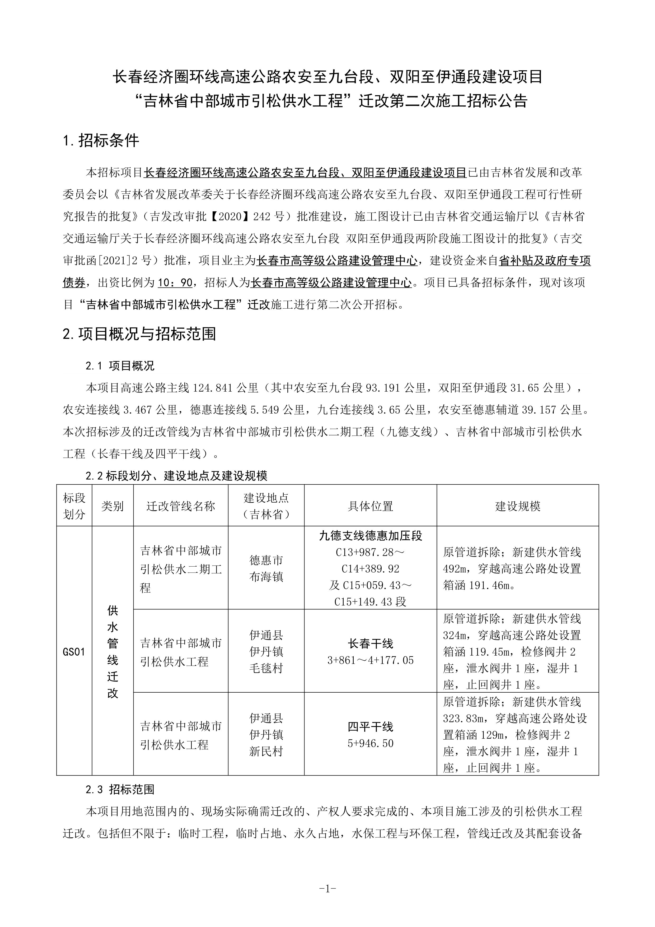
长春经济圈环线高速公路农安至九台段、双阳至伊通段建设项目“吉林省中部城市引松供水工程”迁改第二次施工招标公告
时间:2022-10-18 14:53
来源:
【字体:
大
中
小
】
打印
附件:
长春经济圈环线高速公路农安至九台段、双阳至伊通段建设项目“吉林省中部城市引松供水工程”迁改第二次施工招标公告.pdf
长春经济圈环线高速公路农安至九台段、双阳至伊通段建设项目“吉林省中部城市引松供水工程”迁改第二次施工招标文件关键内容信息公开.pdf
澳门银河娱乐城
澳门新葡京娱乐城
新葡京博彩
澳门新葡京在线
网上赌搏平台网址大全